Avatar
Кейс START
UX/UI Desktop

START

Семейная подписка в онлайн-кинотеатре

О проекте

Немного вводных данных для понимания, что у нас тут происходит

Компания

START — российский онлайн-кинотеатр, работающий по модели платной подписки. В основе контента — фильмы и сериалы собственного производства, а также отборный оригинальный контент других онлайн-кинотеатров и хиты российского кинопроката.

Цель

Дать пользователям возможность делиться своей подпиской с близкими. Для компании это возможность повлиять на отток пользователей.

Задачи

  • Сгенерировать идеи
  • Спроектировать десктоп решение

Целевая аудитория

Замужние женщины 30–45 лет, с высшим образованием и достатком выше среднего, имеющие одного-двух детей

Портрет персоны

На основе данных от заказчика и небольшого ресерча получилось составить портрет типичного пользователя продукта.

Портрет персоны
  • Имя: Ольга, 35 лет
  • Семья: замужем, 2 ребенка
    (7 и 12 лет)
  • Профессия: бухгалтер в крупной компании
  • Доход: стабильный, выше среднего

Цели

  • Найти семейный контент для вечеров вместе
  • Безопасные и удобные детские разделы
  • Возможность смотреть сериал/фильм на разных устройствах одновременно

Боли и барьеры

  • Дети часто спорят, кто будет смотреть
  • Нет времени разбираться в настройках
  • Бесит, когда доступ ограничен 1–2 устройствами

Мотивация

Ценит удобство и экономию, хочет, чтобы подписка работала «для всех сразу»

Customer journey map

Пообщался с пользователями онлайн-кинотеатров и построил CJM.

Customer Journey Map для семейной подписки

Бенчмаркинг

Посмотрел, как с задачей реализации семейной подписки справились ближайшие конкуренты, выделил по два основных поинта у каждого.

Кинопоиск

В личном кабинете есть целый раздел “Семья”, где расположена кнопка “Пригласить близкого” и описаны возможности группы

Новый раздел Семья в настройках

Есть несколько вариантов, как можно отправить приглашение

Варианты отправки приглашения

ИВИ

Поделиться подпиской можно из главного меню личного кабинета

Поделиться подпиской из главного меню личного кабинета

Также есть возможность поделиться подпиской в разделе “Мои аккаунты”

Референс сценария шаринга подписки

Идеи

На основе аудита я решил, что задачу можно решить за 3 шага

  • Добавить раздел “Семья”, где можно управлять семейной подпиской и видеть всех участников
  • Добавить возможность приглашать в семейную подписку из раздела “Подписки”
  • Пошагово ознакомить пользователей с новой функцией

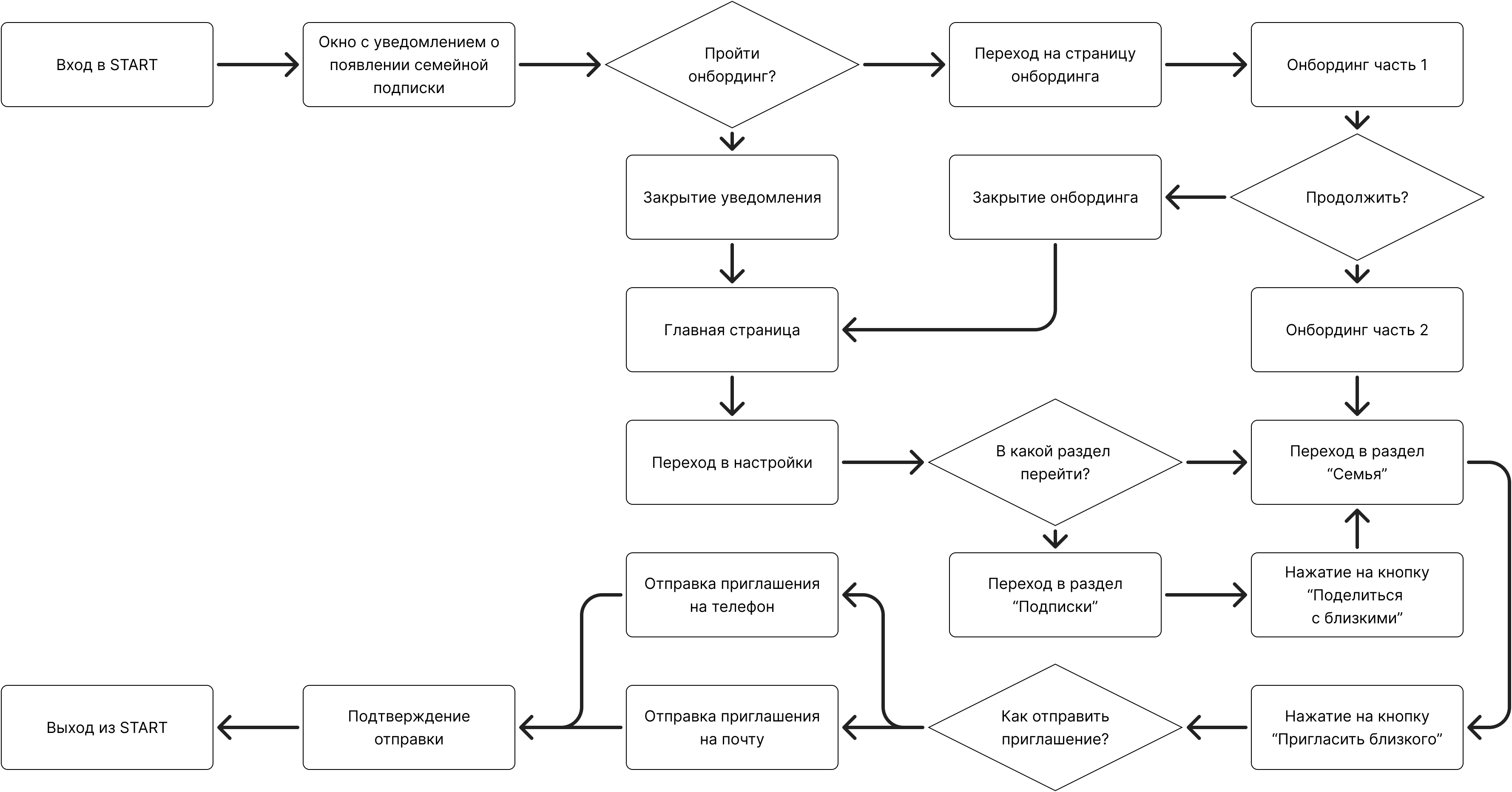
User flow

Прикинул пользовательский путь и обернул в блок-схему.

Схема user flow

Wire flow

Накидал низкоуровневый дизайн задействованных экранов.

Схема wire flow

Дизайн макеты

Наконец-то переходим к макетам.

Для реализации задачи были созданы новые экраны, а также использованы уже существующие. При создании новых и доработке старых экранов были применены дизайн-система и UI-kit заказчика.

Ниже покажу и прокомментирую ключевые макеты.

Уведомление

При открытии сервиса пользователя встречает уведомление о появлении семейной подписки. Тут же предлагаем ему узнать подробности.

Экран уведомления о семейной подписке

Онбординг

Оформил онбординг на двух экранах. В первой части выделил 3 главных преимущества.

Онбординг: преимущества семейной подписки

Во второй части показал инструкцию по отправке приглашения

Подтверждение успешной отправки приглашения

Настройки

Создал новый раздел “Семья” в настройках. Тут можно управлять группой и узнать о возможностях подписки.

Точка входа в семейную подписку из раздела Подписки

Также добавил кнопку “Пригласить близких” в существующий раздел настроек “Подписки” для привлечения внимания и увеличения воронки

Референс личного кабинета онлайн-кинотеатра

Отправка приглашения

Добавил два варианта, как можно отправить приглашение: на телефон или почту

Форма отправки приглашения

После отправки приглашения обязательно показываем пользователю, что действие выполнено

Онбординг: инструкция по приглашению

Прототип

Потыкать прототип в Figma можно здесь.

Карта прототипа и сценариев семейной подписки

Итог

Это был интересный проект, в ходе которого я:

  • описал портрет персоны
  • забенчмаркал конкурентов
  • построил CJM, User flow, Wire flow
  • сделал дизайн-макеты
  • анимировал кликабельный прототип

Это учебный проект, и никаких метрик нет, но можно предположить потенциальные изменения после внедрения семейной подписки:

  • снизится отток пользователей
  • вырастет удержание
  • увеличится LTV
  • увеличится прирост новых подписчиков

Получается, задизайнено 👌

Иллюстрация к финалу кейса

Что дальше

Теория это хорошо, но надо проверить решения на реальных пользователях. Провести юзабилити тестирование, A/B-тесты и опросы. И уже на основе результатов — дорабатывать, изменять или принимать другие решения.